Линклар

Шошилинч хабар
13 декабр 2025, Тошкент вақти: 08:02

Кўзгулардан қурилган уй: Нега Гулнора Каримованинг қамоқ муддати учинчи марта узайтирилди?


Эътиборингизга Ольстер университети профессори, криминолог Кристиан Ласслетнинг (Kristian Lasslett) мақоласини ҳавола қиляпмиз.

Кристиан Ласслет Марказий Осиё, Европа ва Тинч океани жанубидаги давлатлардаги коррупция ва клептократия масалалари бўйича тадқиқотчидир. Унинг “Урбанизация жиноятларининг фош қилиниши” китоби 2018 йили нашрдан чиққан.

***

Ислом Каримов 1991 йилдан вафотига қадар (2016 йил) Ўзбекистонни қаттиққўл​ авторитар услубда бошқарган эди. Гарчи Каримов номи мамлакатда ҳурмат билан тилга олинаётган бўлса-да, қизларининг мамлакат тарихида ўрни ҳақида бундай дейиш қийин.

Каримовнинг тўнғич қизи Гулнора маълум даврда Ўзбекистоннинг энг машҳур шахсларидан бири бўлган эди. У Жерар Депардье билан дуэтлар куйлади, Билл Клинтон билан мулоқот қилди, санъатга ҳомий бўлди, мода империясини бошқарди, шеърлар ёзди, бир марта ўша шеърлари пули тўланган суҳбатдошини йиғлашга мажбур ҳам қилган эди.

Бироқ ҳаш-паш дегунча ўтиб кетган 10 йил мобайнида Каримова саноатнинг бутун бошли соҳаларини қўлига олди, Ўзбекистон бозорларига интилаётган ҳар қандай сармоядор учун кириш калитлари тарқатувчисига айланди.

Каримованинг мавқеидан бутунлай кетишига мамлакатдаги таъсир кучига эга кишилар, сур кардиналлар ва соядаги олигархлардан иборат юрт тақдирини ёпиқ эшиклар ортида ҳал қилувчи ҳукмрон тўда сабаб бўлди. 2000- йилларда Ўзбекистоннинг махфий аъёнлари Каримова отаси ҳокимиятда эканидан фойдаланиб, бизнес тортининг тобора катталашиб бораётган қисмини керак бўлган жойларда куч ишлатиб бўлса ҳам тортиб олаётганини зимдан кузатиб турди.

2012 – 2013 йилларда Каримовага қарши путч уюштирилди ва бу унинг тўсатдан қамоққа ташланишига сабаб бўлди. Айни пайтда у мамлакатнинг Зангиота жазо колониясида сақланмоқда.

2016 йилда Ислом Каримовнинг ўрнини эгаллаган президент Шавкат Мирзиёев ҳукумати Каримова чет элларда яширгани хабар қилинган 1,5 миллиард долларлик активларни мамлакатга қайтаришга уринмоқда. Фаоллар Каримовлар оиласи ва унинг содиқ тарафдорлари активларини янги ҳукмрон тўда адолат билан тақсимлаш ўрнига ўз манфаатлари йўлида ишлатиб юбориши мумкинлигидан хавотир билдирган эди.

Шундай сиёсий вазиятда 47 яшар Каримовага қарши жорий йил январида Тошкентда суд муҳкамасининг учинчи туркуми бошланди. 18 мартда Каримовага юлғичлик, рэкет, пул ювиш ва давлат маблағларини ноқонуний ишлатиб юбориш сингари айбловлар қўйилди. Унга яна 13 йилу 4 ойлик қўшимча қамоқ жазоси тайинланди.

‒ Бу Гулнора Каримовага нисбатан учинчи суд маҳкамаси ва қарори бўлди ҳамда барча уч вазиятда айбловлар энг сўнгги лаҳзада эълон қилинди, ‒ дея openDemocracy медиа платформасига хабар берди Каримованинг швейцариялик адвокати Грегуар Манжа. ‒ Ҳеч бир мустақил ўзбек адвокати мижозимизга на ёрдам бера ва на уни кўнгилдагидек ҳимоя қила олди.

Манжанинг фикрича, Каримовага унинг номидан мустақил иш кўрадиган адвокат олишига рухсат этилмаган. Ўзбекистон ҳокимият идоралари адвокатга 2024 йилга қадар мамлакатга киришни тақиқлаб қўйган.

Бош прокуратура эълон қилган матбуот хабарномасида қайд этилишича, Каримовага қарши жиноят иши илгари давлат мулки бўлган иккита цемент заводи: “Бекободцемент” АЖ ва “Қувасойцемент” АЖ билан боғлиқ тарзда қўзғатилган. У ўша заводлардаги давлат улушини ўзлаштириб олганликда ва уларни чет эллик сармоядорларга сотиб юборганликда айбланмоқда. Бош прокуратура Каримова сўнгра ўша чет эллик сармоядорларга ноқонуний фаолият билан шуғулланишида ёрдам берганини иддао қилмоқда.

Каримова устидан сўнгги суд маҳкамаси ёпиқ ҳолда ўтказилди ва суд мажлисида ўша чет эллик сармоядорларнинг кимлиги ошкор қилинмади. Бироқ саволларга жавобни Инвестициялар билан боғлиқ баҳсларни тартибга соладиган халқаро марказ (ICSID) чиқарган оралиқ қарордан топиш мумкин. Марказ Жаҳон банкининг инвестициялар билан боғлиқ баҳсларни ҳал этишга ихтисослашган арбитраж судидир.

2017 йилги қарор Visor Group инвестиция компанияси Ўзбекистон ҳукуматига қарши “500 миллион АҚШ долларидан кам бўлмаган” зарарни қоплаб бериш ҳақидаги даъво асосида иш қўзғатгандан сўнг қабул қилинган эди. 2013 йилда бошланган иш ҳам ўша иккита цемент заводига – “Бекободцемент” ва “Қувасойцемент”га – тегишли бўлиб, Каримованинг яқинда кўриб чиқилган ишига тааллуқлидир. Ўша заводлар биринчи президентнинг қизи Каримовадан сотиб олинган кўринади.

Каримованинг цемент билан боғлиқ машмашаси

Олмаотада жойлашган Visor Group инвестиция компанияси собиқ Совет Иттифоқи ҳудудидаги компаниялар акцияларини сотиб олувчи инвестиция фирмасидир. Унинг асосчиси машҳур қозоқ бизнесмени Айдан Карибжановдир. Мақола муаллифи Visor компанияси билан боғланди, аммо жавоб ола билмади.

90-йиллар охирида Карибжанов Қозоғистон “Казкоммерцбанк”ининг бошқарувчи директори бўлган. У 2001 йилда банкдан кетган. Bloomberg телеканали хабарига кўра, ўша йили “Казкоммерцбанк”даги миқдори номаълум акциялар пакетини сотгандан сўнг Visor Group компаниясини ташкил қилган. Компаниянинг минтақавий инвестициялар профили ўсгандан сўнг Карибжанов Қозоғистондаги юқори раҳбарлик лавозимларини сақлаб қолди. 2008 йил ноябрида у мамлакатнинг суверен фаровонлик жамғармаси “Самрук-Казина”нинг бошқарувчи директори этиб тайинланди.

Орадан кўп ўтмай, фонд Карибжановнинг олдинги иш берувчиси бўлган ва глобал молиявий инқироздан зарар кўрган “Казкоммерцбанк”ка 985 миллион долларлик молиявий қутқарув чамбарагини ташлади. “Казкоммерцбанк” ҳам ўша пайтда Visor компаниясининг Ўзбекистондаги цемент ишлаб чиқариш соҳасига киритаётган инвестициялари учун маблағ ажратаётган эди.

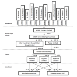
Visor сармоядорлари Ўзбекистоннинг цемент саноатига “Бекободцемент” ва “Қувасойцемент” акцияларини харид қилиш орқали 2006 йилда кирган. Ушбу акциялар дунёнинг бир қанча етакчи махфий юрисдикцияларида трансмиллий корпоратив тузилмалар орқали харид қилиниб жамланаётган эди. Ўша юрисдикциялардан компаниялар ва молия билан боғлиқ маълумотларни олиш кўпинча жуда қийин.

Visor ҳолдинги тузилмаси диаграммаси | ICSID Decision, 2017
Visor ҳолдинги тузилмаси диаграммаси | ICSID Decision, 2017

Visor сармоядорлари Жаҳон банки арбитраж судига берган гувоҳлигида номи юқорида зикр этилган компанияларни Гулнора Каримовадан сотиб оляпмиз, деб ўйлаган эдик дея иддао қилди, ваҳоланки унинг исми акциялар сотиб олинганлигига оид бирорта ҳам ҳужжатда кўрсатилмаган.

Visor сармоядорларидан бири Владислав Ким арбитраж суди олдида шундай деган эди:

− Ўзбекистонда йирик компанияларни сотиб олиш АҚШ ва Буюк Британиядаги харидларга ўхшамаслигини, президентнинг қизи билан иш қилаётганимизни, сотувчи билан келгуси потенциал битимлар учун узоқ муддатли ўзаро ишонч муносабатларни ўрнатишни истаётганимизни ҳамда сотувчининг битимни Ўзбекистон қонунчилиги талабларига мос равишда битириш жараёнини бошқарадиган ўзбек юрист ва маслаҳатчилари командаси борлигини била туриб, ишни олға силжитар эканмиз, ҳеч нарсадан хавотиримиз йўқ эди.

Visor сармоядорлари Каримова 2006 йилдан олдин ҳам, кейин ҳам ижтимоий лавозимларида ишлаганини тан олади, бироқ у 2006 йил давомида давлат амалдори бўлмаганини таъкидлайди. Уларга кўра, агар Каримова давлат амалдори бўлганда эди, бу Ўзбекистон қонунчилигида порахўрлик бўйича жиноят иши қўзғатиш учун муҳим унсур ҳисобланган бўлур эди. Суд унинг фикрига қўшилди.

Суд яна иккита цемент заводи учун 33,98 миллион доллар тўланиши пора берганлик учун исбот бўла олмаслиги ҳақидаги далилга ҳам рози бўлди.

Аммо Ўзбекистон ҳукумати бунга қўшилмади. Унга кўра, заводларнинг атай баланд нархларда сотиб олингани 8,2 миллион доллар миқдоридаги пора яширилишига сабаб бўлган.

Ўша даврда Каримова Ўзбекистоннинг телекоммуникация соҳасидаги чет эллик сармоядорлар билан акциялар олди-сотдисида нархлари атайлаб бўрттирилган битимлар орқали пора олиш схемасини ишлаб чиққан эди.

Цемент заводлари вакиллари билдиришича, Ўзбекистон ҳукумати ICSID эшитувларида заводлар учун атай юқори нархлар белгилангани порани яширишга уриниш бўлганини, Тошкент фонд биржасига нотўғри маълумотлари берилганини айтган.

Ҳукумат Тошкент фонд биржасида рўйхатга олинган ҳужжатларда сотиш нархи 2,2 миллон доллар бўлганини айтади. Тахминан ўша вақтда Англияда тузилган хусусий акцияларнинг олди-сотди шартномасида иккита заводнинг ҳақиқий сотиб олиш нархи 33,98 миллион доллари бўлган, дейди ҳукумат вакиллари.

”Бекободцемент” заводи ишчилари | Манба: Бекободцемент”
”Бекободцемент” заводи ишчилари | Манба: Бекободцемент”

Visor сармоядорлари иккита бир-биридан фарқли битим мавжудлигини тан олди, аммо Буюк Британияда тузилган хусусий акцияларнинг олти-сотди шартномасида қўшимча шартлар ва имтиёзларни борлигини ҳамда шулар харид нархлари ўртасидаги тафовутларни асослаб беришини билдирди.

Гарчи арбитраж суди сўнгги бандга қўшилмаган бўлса-да, акциялар олди-сотдиси бўйича Англияда тузилган шартномада харид нархи ошкор қилинмагани порахўрлик ёки қаллобликнинг бевосита исботи эканига ишонмаслигини қайд этди.

Арбитраж судида таъкидланишича, “биржада атай сохта нарх қўйилиши қаллоблик қилиш ниятига тенг эмас”. Суд кейинчалик чиқарган оралиқ қарорида қуйидагиларни қўшимча қилди: “Англияда тузилган битимда пул бир оз ошиқча тўланиши кўрсатилган бўлса-да, ошиқча пул тўланиши факти унга пора сифатида қараш кераклигидан далолат бермайди”.

Суд Ўзбекистон ҳукуматининг ҳаракатсизлигини алоҳида қайд этди. ICSID арбитраж судига кўра, Ўзбекистон ҳукумати “(а) Каримова хоним ўша вақтда давлат тергов изоляторида ушлаб турилгани учун унга гувоҳлик кўргазмалари бергизмади ёки (б) нега бунинг имконини бўлмаганини тушунтириб бермади”.

Арбитраж суди яна таъкидлашича, Ўзбекистон ҳукумати “Каримова хонимнинг ролига оид ўтказилгани эҳтимол тутилган давлат тергови натижаларини ушбу суд мажлисига вақтида тақдим этмади... ҳамда Каримова хонимнинг бизнес фаолиятида ёрдам берган, яъни унинг қўл остида бўлган ёки бошқа тарзда ишларидан хабардор бошқа кишиларнинг гувоҳлик кўргазмаларини таъминлаб бермади”.

Қозоғистонлик сармоядорлар

Арбитраж суди қарорига биноан, Visor сармоядорлари пулнинг кўп қисмини Ўзбекистондаги цемент заводларига йўналтирган. Дастлаб маблағни “Казкоммерцбанк” ажратган, Visor компанияси асосчиси Айдан Карибжанов 2011 йилга қадар унинг бошқарувчи директори бўлган.

Ўзбекистон ҳукумати “Казкоммерцбанк”нинг ушбу кредитлари тегишли тарафлар ўртасида транзакция қилинганини айтди: бошқа айтганда, қозоғистонлик сармоядорлар кредитлар берилган пайтда банкдан нарироқ турмаган.

Ҳукумат кредит миқдори иккита цемент заводи баҳосига анча-мунча мутаносиб бўлмаганини ҳамда пировардида Карибжанов раҳбарлик қилаётган Қозоғистон суверен фаровонлик фондига нисбатан – фонд 2008-2009 йилларда “Казкоммерцбанк”ни оғир вазиятдан қутқарган эди – қаллоблик бўлганини айтмоқда.

Жаҳон банкининг арбитраж суди Visor компаниясидан унинг филиали берган кафолат “Казкоммерцбанк” кредитлари асосий қисмини таъминлаб бергани хусусида исботни қабул қилди. У Ўзбекистон ҳукуматининг берилган кредитлар ишга алоқаси бор томонлар ўртасидаги транзакция ёки қаллоблик экани ҳақидаги даъвосини рад этди, айни чоқда Visor компанияси кредит берган вақтда сармоядорлар “Казкоммерцбанк”да раҳбарлик лавозимларида ишламагани хусусидаги далилини қабул қилди.

Ушбу анча-мунча инвестиция киритилганидан сўнг қозоғистонлик даъвогарлар 2010 – 2013 йилларда Ўзбекистон ҳукуматининг таъқиб ва мулкни зўрлик билан тортиб олишдай ноқонуний кампаниясига дуч келганини айтди. Масалан, ахборот воситалари “Бекободцемент” заводи биш директори солиқ тўлашдан қочиш айби билан жиноий жавобгарликка тортилиб, қамалганини хабар қилди.

Visor компанияси вакиллари цемент заводларига киритган инвестицияларидан айрилганини ва 500 миллион доллардан ошиқ етказилган зарар қоплаб берилиши кераклигини даъво қилаётганини айтмоқда.

Афтидан, зарар, асосан, “Казкоммерцбанк”нинг 320 миллион долларлик қарзи ҳамда Visor компанияси сармоядорлари бўйнидаги қарз ва унинг устига қўшиб ҳисобланаётган фоизлардир.

Арбитраж суди маълум қилишича, воқеаларнинг Visor компаниясига тегишли талқинига асосан, 127 миллион доллар цемент заводлари ускуналарини янгилаш учун кредит маблағлари ҳисобидан инвестиция қилиб киритилган. Бу ишлаб чиқарилаётган маҳсулот ҳажмини ва рентабелликни ошириш имконини берган. Сўнгра “ишлаб чиқариш қуввати оширилиши натижасида”, Visor компанияси “Казкоммерцбанк”дан яна 320 миллион доллар ҳажмида қўшимча молиявий маблағ жалб этган.

Арбитраж суди қарорида 320 миллион долларлик инвестиция айнан нима мақсадларга ишлатилгани тафсилоти келтирилмаган. Сармоядорлар билдиришича, уларнинг “мақсади “Бекободцемент” ва “Қувасойцемент” заводларига инвестиция киритиш, сўнгра қулай вақтда бозор шароитидан келиб чиқиб, улушларини сотиш бўлган”.

Цемент ишлаб чиқариш соҳаси стандартларига кўра, 437 миллион доллар – жуда кўп пул. Чет эллик сармоядорлар сўнгги 10 йил ичида Ўзбекистоннинг цемент саноатига 115-150 миллион долларлик инвестиция киритиб, қуввати 1 миллион тоннадан ошиқ бўлган янги цемент заводлари барпо қилди.

Кўп нарса мавҳум қолаётган ҳолат

Ушбу ҳолатда томонлардан бири чет эллик сармоядор эканини, давлатнинг ноқонуний таъқибига дуч келишдан олдин Совет давридан қолган иккита цемент заводи ускуналарини янгилаш учун анча-мунча қарз берганини айтди. Бошқа тараф, яъни Ўзбекистон ҳукумати қозоғистонлик сармоядорлар цемент заводларини қўлга киритиш учун пора берганини иддао қилмоқда. Ўзбекистон ҳукумати фикрича, ушбу заводлардан “Казкоммерцбанк”ни 2008 йилги молиявий инқироздан олиб чиққан Қозоғистон суверен фаровонлик фондини алдаш мақсадида фойдаланилган.

Расмий маълумотларга танқидий назар ташланса, ушбу ишдаги кўп нарсалар ўзаро мос келмаётганини кўриш мумкин. Ўзбекистон ҳукумати Visor компанияси сармоядорлари Гулнора Каримовага пора берганини таъкидлади. Бироқ ҳукуматнинг ушбу иддаосига яраша кучли исбот келтира олмагани қайд этилгани уни рад этмоқда. Шунга қарамасдан, Ўзбекистон судлари қўлида ушбу иш билан боғлиқ тарзда Каримовани айблаш учун етарли исботлар борга ўхшайди.

Ушбу жараён давомида Каримованинг овози чиқмади. Ўзбекистон ҳукумати унинг очиқ гапириш қобилиятини номақбул деб ҳисоблаган кўринади.

Visor компанияси сармоядорлари порахўрлик ҳақидаги иддаоларга ахборот воситалари орқали эътироз билдирди. Улар Ўзбекистон ҳукуматининг мол-мулкни ноқонуний тарзда тортиб олишидан жабр кўрганини айтмоқда. Компаниянинг Ўзбекистондаги фаолиятида иштирок этган юқори лаозимли амалдорнинг ҳибсга олиниб, қамоққа ташланиши компания жазо нишонига айланганини тасдиқлаши айтилаётган пайтда Ўзбекистон ҳукумати бунинг учун қонуний асослар бўлганини билдирмоқда.

320 миллион долларлик кредит Ўзбекистондаги цемент заводларига қандай инвестиция қилингани ёки 400 миллион доллардан ошиқ экани айтилаётган бундай инвестицияни Совет давридан қолган, аммо модернизация қилинган иккита заводни сотиш орқали қоплаш хусусидаги тафсилотлар ҳақида жуда кам маълумот берилди. Бундан ташқари, “Казкоммерцбанк” ва унинг вакиллари кафил гаров сифатида тиккан нарсани олган-олмагани ҳақида ҳам маълумот жуда кам. Ушбу масалага арбитраж судининг якуний қарорида ойдинлик киритилиши мумкин.

Ўзбекистон Бош прокуратураси тарқатган матбуот хабарномасида “халқаро компания” янги исботлар тақдим этгани муносабати билан Каримова устидан сўнгги суд маҳкамаси бошлангани хабар қилинди. Аммо ўша компаниянинг номи ошкор қилинмади. Бу расмий ҳужжатнинг жиддий камчилигидир. Манба компания қайси эканини билиш жорий воқеаларни тушуниб олишда очқич вазифасини ўташи мумкин. Тошкентдаги суд маҳкамаси ёпиқлигини ҳисобга олиб, яқинда бўлиб ўтган яширин суд ҳукми ҳақида ахборот воситаларидан бирор нарса билиб олиш қийин.

ICSID арбитраж суди мажлиси давом этмоқда. Яқин ойларда ёки йилларда зарарни қоплаш ҳақидаги даъво қандай ҳал этилиши ушбу мураккаб иш ортида аслида нималар турганини билиб олишнинг ягона имконияти бўлиши мумкин.

Алоқадор

XS
SM
MD
LG